最近,中共中央印发了《中国共产党党校(行政学院)工作条例》(以下简称《条例》)。
2018年3月,根据党中央关于深化党和国家机构改革的部署,整合原中央党校和原国家行政学院的职责,组建了新的中央党校(国家行政学院)。地方党校(行政学院)机构改革也于今年3月底前陆续完成。
据了解,《条例》与原《中国共产党党校工作条例》和原《行政学院工作条例》的规定相比,党校(行政学院)职能进一步扩展,为新时代党校(行政学院)更好发挥作用提供了更加广阔的舞台。
现实中,经常能听说周围某位领导干部到党校(行政学院)学习,那么,到底哪些人能参加学习,学什么,又学多久?这些问题很多人都关注。
《中国共产党党校(行政学院)工作条例》(以下简称《条例》)中的许多规定能回答大家的困惑。
哪些人能到党校(行政学院)培训?
中央党校(行政学院)培训对象一般从省部级到县处级正职
90%以上党员干部的教育培训在市县两级党校(行政学院)
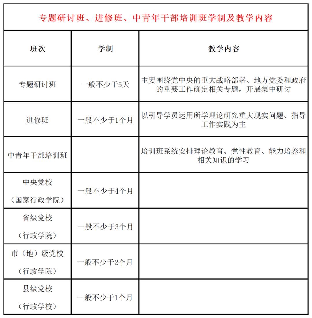
根据《条例》,我国党校(行政学院)一般设置到县级,但有条件的乡镇(街道)党(工)委,可以设立党校。《条例》第十四条至第十九条规定了各级党校(行政学院)的培训对象,其中,《条例》对进修班及中青年干部培训班的培训对象作出了具体规定,下面列一张表格这两类培训对象进行说明。

《条例》中党校(行政学院)基本任务中包括,培训各级党政领导干部、公务员、国有企业领导人员、事业单位领导人员、年轻干部、理论宣传骨干、高层次人才、基层干部、党员,开展党校(行政学院)系统师资培训。
根据《条例》,各级党校(行政学院)的培训对象层级一般从该党校(行政学院)名称层级的下一级开始,比如中央党校(行政学院)培训对象级别主要从省部级至县处级正职,省级党校(行政学院)培训对象级别主要从厅局级至乡科级正职,市(地)级党校(行政学院)培训对象主要是县处级至乡科级。
据介绍,全国市县两级党校(行政学院)大约承担90%以上党员干部的教育培训任务,是干部教育培训工作的主力军。根据《条例》,大量基层党员主要由县级党校(行政学院)培训。
另外,《条例》第十五条规定,各级党校(行政学院)根据公务员主管部门、事业单位人事综合管理部门的培训规划和年度培训计划,举办相关培训。
《条例》还规定,中央党校(国家行政学院)和少数民族较多地区的省(自治区、直辖市)委党校(行政学院),可以开设相应的民族干部班次。
培训都有哪些班次?学多久?
主要有进修班、培训班、理论研修班、专题研讨班、师资培训班等
短的至少5天,长的不少于4个月
根据《条例》,党校(行政学院)的班次主要包括进修班、培训班、理论研修班、专题研讨班和师资培训班等。
《条例》进一步明确了各班次的学制,特别是对中青年干部培训班的学制进行了专门规定。

在党校(行政学院)里学什么?据介绍,新时代做好党校(行政学院)工作,归根到底取决于能不能把党校姓党贯穿党校(行政学院)工作各方面。《条例》规定党校(行政学院)教学布局坚持以学习习近平新时代中国特色社会主义思想为中心内容和首要任务,突出党的理论教育和党性教育主业主课地位。
同时,《条例》对进修班、培训班、理论研修班、专题研讨班等主要教学内容作出了规定(见上图最右列)。
为在教学中突出党的理论教育和党性教育的主业主课地位,《条例》对相关班次学时进行了明确规定。

据了解,同原《中国共产党党校工作条例》相比,《条例》在班次设置上新增了理论研修班,这方面的班次以从事理论工作的厅局级、县处级干部为对象,教学内容以引导学员系统学习研究党的基本理论特别是习近平新时代中国特色社会主义思想、提高理论素养为主。
此外,《条例》规定,党校(行政学院)应当严格执行学员请销假制度。累计请假时间原则上不得超过总学习天数的1/7,超过的应予退学。
省部级主要领导干部专题研讨班多久举行一次?一般每年举行一次,时间大致在年初
根据梳理,在中央党校举办的省部级主要领导干部(通常说的“一把手”)专题研讨班,一般每年举办一次,时间大致为每年1月份或2月份(2017年7月举行了省部级主要领导干部“学习习近平总书记重要讲话精神,迎接党的十九大”专题研讨班),专题研讨班主要围绕学习贯彻党的十八大精神、党的十九大精神、中央全会及党中央的重大战略部署展开,具体梳理如下。












