自新型冠状病毒感染的肺炎疫情发生以来,全县广大民营企业、商会协会、机关、事业单位和社会各界人士纷纷伸出援助之手,积极捐款捐物,形成了共同抗击疫情的强大合力。截止2月27日18:00,房县累计接受社会捐款947.2078万元(其中:房县红十字会账户465.0896万元,房县慈善会账户456.7174万元,慈善会网上捐赠25.4008万元),累计接受捐赠物资213批次,价值约820余万元。
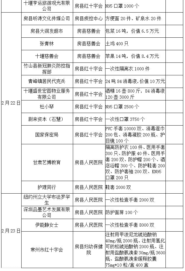
2月21日8:00至2月27日18:00,房县共接受社会捐款127.1897万元(其中:房县红十字会账户113.98万元,房县慈善会账户12.24万元,慈善会网上捐赠 0.9697万元),累计接受捐赠物资67批次。现将这一时段接受捐赠明细予以公示,对社会各界的爱心善举表示衷心感谢!
疫情尚未退去,捐赠还在进行。真诚希望社会各界朋友继续伸出援助之手,为房县打赢疫情防控攻坚战助一臂之力!
房县新型冠状病毒感染的肺炎疫情防控指挥部
2020年2月27日



















